
液體渦輪流量計
- 品*:JKM/凱銘儀表
- 型號:JKM-LWGY
- 測量范圍:0.04~800m3/h
- 精度等級:0.5級、1.0級
- 公稱通徑:DN4~DN200
- 適用介質:水 油 醇 純凈液體
- 工作壓力:1.6~6.3MPa
- 工作溫度:-20~+100℃
- 供電方式:24VDC 3.6V鋰電池
- 訂貨號:LGZZOVYXB367
液體渦輪流量計的產品概述
渦輪流量計是速度式流量儀表中的一種,也叫葉輪式流量計,以動量矩守恒原理為基礎。
渦輪流量計的結構見右邊圖 1-1 和圖 1-2,流體在管道中流動時沖擊渦輪葉片,使渦輪旋轉,渦輪的旋轉速度隨流量的變化而變化,*后從渦輪的轉數求算出流量值,在二次儀表上進行計數和顯示,可反映出瞬時流量和累積流量(或稱總量),也可轉換成標準信號進行遠傳。此外,傳感器輸出的脈沖頻率信號可以單獨與計算機配套使用,由計算機代替流量顯示儀表實現密度或溫度、壓力補償,顯示流體體積流量或質量流量。是目前流量儀表中比較成熟的高準確度儀表之一。




液體渦輪流量計部件組成
通常渦輪流量計由整流器、儀表管段、傳感器和前置放大器構成。
整流器是為了消除或減少流動中的漩渦流、偏心流等各種非軸對稱流和脈動流而設置于流量計前端管道中的裝置。
儀表管段是指包括整流器、上下游直管段以及流量計在內的配管部分。
傳感器是把轉子的轉動轉換成電信號的裝置。通常把渦輪流量計中感知流體流速的渦輪及其組合(包括前后導流架、軸承、殼體及前置放大器)統稱為渦輪流量傳感器。
前置放大器是為了傳送傳感器的電信號而對其進行放大、整形,從而得到輸出信號的裝置。將輸出信號的信號處理、轉換部分稱為二次儀表或顯示儀表。

液體渦輪流量計工作原理
流體通過傳感器殼體時,由于葉輪的葉片與流向有一定的角度,流體的沖力使葉片具有轉動力矩,克服摩擦力矩和流體阻力之后葉片旋轉,在力矩平衡后轉速穩定,在一定的條件下,轉速與流速成正比,由于葉片有導磁性,它處于信號檢測器(由永久磁鋼和線圈組成)的磁場中,旋轉的葉片切割磁力線,周期性的改變著線圈的磁通量,從而使線圈兩端感應出電脈沖信號,此信號經過放大器的放大整形,形成有一定幅度的連續的矩形脈沖波,可傳至顯示儀表,顯示出流體的瞬時流量或累積流量。
在一定的流量范圍內,脈沖頻率 f 與流經傳感器的流體的瞬時流量 Q 成正比,流量方程為:

式中 qv -- 流體的瞬時流量(工作狀態下)m3/h ;
f -- 脈沖頻率,Hz;
K -- 傳感器的儀表系數 m-3 ,由校驗單給出。
每臺傳感器的儀表系數由我公司填寫在檢定**中,K 值設入配套的顯示儀表中,便可顯示出瞬時流量和累積總量。
產品特點與材質
本公司產品的各項零部件均采用高精度的數控機床加工成型,具有一致性好,產品質量穩定,各項指標均優于同類國標要求。
傳感器閥體采用國標 304 不銹鋼制作,法蘭采用 HG20593-2009、PN16 標準;
前后導向支架選用 304 不銹鋼精密鑄造成型,表面光潔度高,對流體通過時阻力小,與閥體緊密配合,在大流量通過時無噪聲。
軸承選用高品質硬質合金軸承,耐磨蝕、耐腐蝕、壽命高。
葉輪選用高導磁不銹鋼材料,整體式設計,經過高精密加工中心的一道道精雕細琢,品質優良,從而保證了整機的性能要求。
二次儀表選用國內知名廠家的產品,以確保整機在使用中的穩定性和精準性。
適用場合
我公司研制生產的 LWGY 型渦輪流量計是在吸收國內外流量儀表的先進技術并結合實際使用情況加以優化設計而成的新一代渦輪流量計,廣泛應用于測量封閉管道中與不銹鋼 1Cr18Ni9Ti、2Gr13、剛玉 Al2O3和硬質合金不起腐蝕作用,且無纖維、顆粒等雜質,工作溫度下運動粘度小于 5*10-6m2/s 的液體,對于運動粘度大于 5*10-6m2/s 的液體,可對流量計進行實液標定后使用。若與具有特殊功能的顯示儀表配套,還可以實現定量控制、超量報警等功能,是流量計量和節能的理想儀表。與相應的流量積算儀表、現場顯示表等配套可用于測量液體的流量和總量。它被廣泛用于石油、化工、冶金、科研、國防、計量等領域的計量、控制系統。
如用戶需用特殊形式的傳感器,可協商訂貨,需防爆型傳感器時,在訂貨中加以說明。
液體渦輪流量計規格代號與儀表參數
1 規格代號的表示方法
LWGY 型渦輪流量傳感器型號和規格代號表:

2 儀表參數
傳感器的公稱通徑、流量范圍、流體溫度、公稱壓力、環境溫度、相對濕度、*大壓力損失表:

液體渦輪流量計產品特點
本公司生產的渦輪流量計主要有以下特點:
1 優點
①準確度高。渦輪流量計的測量精度一般為±0.25%R~±0.5%R,高精度型可達±0.15%R。在線性流量范圍內,即使流量有所變化也不會降低累積準確度。
②測量范圍寬。*大和*小線性流量比通常為 6:1~10:1,有的大口徑流量計甚至可達 40:1,故適宜流量大幅度變化的場合。
③重復性好。短期重復性可達 0.05%~0.2%,由于具有良好的重復性,因此在貿易結算中是優先選用的流量計。
④壓力損失小。流通能力大(同樣口徑可通過的流量大)。
⑤耐高壓。由于外形簡單并且采用磁電感應結構,儀表殼體上無需開孔,容易實現耐高壓設計,可用于高壓液流的測量。
⑥數字信號輸出。傳感器輸出的是與流量成正比的脈沖頻率信號(即數字信號),易于遠傳,因此適用于總量及瞬時流量的計量與控制,信號的抗干擾能力也較強。獲得的信號頻率高,信號分辨率強。
⑦安裝維修方便。結構簡單輕巧,安裝維護方便。因為無滯留部分,內部清洗簡單。如發生故障,并不影響管道內流體的輸送。
⑧適用范圍廣。基本上為圓筒形設計,容易適應高溫、高壓的要求和低溫流體的測量;
⑨耐腐蝕。傳感器采用國標不銹鋼抗腐蝕材料制作,耐腐蝕性能好。
2 局限性
①不能長期保持校準特性,需定期校驗。對于貿易儲運等有高準確度測量要求的,*好配備現場校驗設備,可定期校驗以保持其特性。
②不太適宜高黏度型介質。對黏度變化反應敏感。介質黏度增大使流量計測量下限值提高,范圍度縮小,線性度變差。
③儀表受來流流速分布畸變和旋轉流影響較大,傳感器上下游所需直管段較長,如安裝空間受限制,可加裝流動調制器(整流器)以縮短直管段長度。
④對被測介質清潔度要求較高。
液體渦輪流量計外形尺寸參數


液體渦輪流量計產品收檢和存儲
1 產品開箱注意事項
開箱后,按裝箱單檢查文件和附件是否齊全。裝箱文件有:使用說明書一份、檢定**一份、裝箱單一份。觀察傳感器是否有因運輸而產生損壞等現象,以便妥善處理。請用戶認真保管“檢定**”切勿丟失,否則無法設定儀表系數。
2 產品驗收檢驗事項
渦輪流量計*常使用的現場檢驗是目測法檢查和葉輪旋轉時間試驗,對新儀表和使用運行中的流量計,通過觀測其產生的噪聲和振動,常能獲知流量計的工作情況。
流量計的劇烈振動通常表明渦輪葉輪已產生失去平衡的破壞,這會導致流量計完全失效。在較低流量時,常能聽到渦輪葉輪的摩擦聲和軸承工作不良的聲音,這種噪聲不會被正常的流動噪聲所掩蓋。
(1) 目撿法檢查
目撿法檢查時,建議檢查渦輪葉輪是否缺葉,是否積聚固體物或腐蝕以及是否有會影響渦輪葉輪平衡和葉片配置的其他損壞。也要檢查流量計的內部,以確保其中沒有積聚的碎屑。
(2) 葉輪旋轉時間實驗法
旋轉時間試驗是用來確定流量計葉輪現在的機械阻力與過去測試相比較的相對變化。在流量計區域干凈和其內部沒有損壞的情況下,如果機械阻力沒有重大變化,則流量計準確度應不變化。如機械阻力有較大增加,則表明流量計準確度特性在小流量處已經降級。時間測量應從葉輪開始旋轉直至葉輪停止轉動,旋轉試驗至少重復 3 次且取時間平均值。
3 產品存儲事項
(1) 存放時的注意事項
儀表到達之后應及時安裝。對于電池供電的表頭,未使用時應將電源插針置于“OFF”(斷開)位置,以免電池耗電影響電池的使用壽命。
如需存放,請注意下列事項:
①可能的條件下,不打開包裝箱存放。
②如已打開包裝,或已使用過儀表,請把表頭電源跳線器插在“OFF”位置,并使用原包裝。
存放地點應具備下列條件:
①防雨防潮。
②機械振動小,避免碰撞沖擊。
③溫度在-30~+60℃。理想溫度在 25℃左右。
④盡量不要存放在室外,不然儀表性能會受到影響。因此一旦儀表搬運到安裝地點,就要盡快地安裝到位。
(2) 搬運時的注意事項
①為防受到損壞,流量計在搬運到用戶安裝地點之前不要打開包裝,要輕拿輕放。
②顯示儀表絕對不能用來作為吊裝鉤或手柄。搬運較重的渦輪流量計時需要使用起重設備,吊裝物應放在渦輪流量計的圓柱體周圍并盡量靠近法蘭位置。
液體渦輪流量計產品安裝事項
1 安裝地點的選擇事項
渦輪流量計設計時已考慮到了在惡劣環境條件下工作的情況,但是為長期保持其精確度和穩定性,在選擇安裝地點時還是要注意下列事項:
環境溫度:避免安裝在環境溫度變化很大的場所。如果受到熱輻射,須有隔熱通風的措施。
環境空氣:避免把流量計安裝在含有腐蝕性氣體的環境中。如果一定要安裝在這樣的環境中,則必須提供通風措施。
機械振動和沖擊:儀表的結構很堅固,但在選擇安裝場所時應盡量避免機械振動或碰撞沖擊。如果儀表安裝在振動較大的管道上,則管道需加支撐。
限制使用無線電收發機:流量計的電氣部分是可以抗高頻電噪聲干擾的。但是如果太靠近儀表處使用無線電收發機,那么高頻噪聲干擾就會影響到儀表。查看一下儀表安裝場所,儀表是否受到無線電收發機的影響(把無線電收發機從幾米遠處移向儀表,看是否受到影響)。如有的話,就把收發機遠離該場所。
其它:儀表的周圍應留有適當的空間,以便于設備安裝和定期檢修。如若必須安裝在室外,須有防雨淋和遮陽措施。
2 安裝前的檢查
為保證使用時的*佳性能,用戶應注意以下安裝前的檢查要求:
①安裝渦輪流量計前,管道一定要清掃。被測介質不清潔或含有雜質時,軸承、葉輪極易被卡死或損傷,嚴重損壞渦輪流量計,直接影響流量計性能。此時,應加裝過濾器,過濾網目數根據流體雜質情況而定,一般為 20~60 目。當流體中混有游離氣體時,應加裝消氣器,特別是用于貿易計量時不能忽略,要設置空氣分離器以防發生這種情況。整個管道系統應密封良好。
②在安裝前用嘴對流量傳感器的葉輪吹氣使其快速旋轉,定性判斷其性能。若發現不轉,必須返回維修,不得自行拆裝,以免影響測量性能。
③安裝渦輪流量計時,前后管道法蘭要檢查水平,否則管道應力對流量計影響很大。
④流量傳感器可以安裝在水平或者垂直位置,流體流動方向應與殼體上的流向標志一致。水平安裝的傳感器要求管道不應有目測可察覺的傾斜(一般在 5°以內),垂直安裝的傳感器管道垂直度偏差亦應不大于 5°。在垂直安裝時,應安裝在流向向上的管道上,以保證流體充滿管道。傳感器的管道應與上、下游直管段同心安裝。連接密封用的墊圈不得伸入管道內腔。上下游側應有與流量傳感器相同公稱口徑的、長度分別不少于 20DN 和 5DN 的直管段,其內壁應光滑清潔,無明顯凹痕、積垢和起皮等缺陷,否則應在上游安裝整流器。
⑤流量傳感器是精密機械類儀表,葉輪轉速很高,流速的突然變化會損壞葉輪,所以應將調節流量的閥門安裝在傳感器的下游方向,且緩慢調節流量,嚴防發生水擊現象。
⑥流量傳感器的儀表系數 K 對流體黏度的變化是敏感的,出廠時用水標定。當測量黏度大于 3MPa?s的流體時,流量測量范圍和儀表系數有可能發生變化。為保證測量準確度,在訂貨時必須注明介質。
⑦用戶應充分了解被測介質的腐蝕情況,嚴防傳感器受腐蝕。
⑧流量計周圍不能有強的外磁場干擾及強烈的機械振動。傳感器應遠離外界電場、磁場,必要時采取有效屏蔽措施,以避免外來干擾。流量計盡可能遠離泵、冷凍機等振動源。
⑨在室外安裝時,上部應有遮蓋物,以免雨水浸入和烈日暴曬而影響流量計使用壽命。
⑩進行管道耐壓試驗時,渦輪流量計不得安裝在管道上。
3 安裝方法
渦輪流量傳感器的安裝布置簡圖如圖 6-1。
渦輪流量計在出廠時將流量傳感器、檢測部件、流量顯示儀表等組件分開包裝,在現場安裝的步驟如下:
①檢查傳感器、檢測部件、流量顯示儀表的出廠編號(或儀表系數)是否一致,切不可將不同出廠編號(或儀表系數)的組件混合安裝,以免影響測量準確度。
②按安裝要求將傳感器組件裝在管路上。
③用螺紋連接方式將檢測部件固定在傳感器組件上。
④在傳感器殼體上安裝流量顯示儀表組件(整體安裝),或將流量顯示儀表安裝在傳感器附件的管路上。

4 流量計的安裝
1.在安裝渦輪流量傳感器時,必須保證滿管安裝,即管道中充滿流體。否則流量測量會受到影響,導致測量誤差。水平安裝時如圖 6-2 示意安裝,垂直時如圖 6-3 示意安裝。

2.若流量傳感器安裝位置位于管線的低點,為防止流體中雜質沉淀滯留,應在其后的管線安裝排放閥,定期排放沉淀雜質。
3.流量計一般水平安裝,要垂直安裝時需在訂貨時說明。

4.流量傳感器不應裝在水平管線的*高點,以免管線內聚集的氣體(如停流時混入空氣)停留在流量傳感器處不易排出而影響測量。正確安裝參見圖 6-4 的方式。
5.傳感器的安裝方式根據規格不同,采用螺紋或者法蘭安裝。嚴禁在流量計殼體上進行焊接。焊接時必須將流量計拆離管線。
6.安裝流量計前應將管道內的雜物、焊渣、粉塵清理干凈。
7.在需要連續運行不能停流的場合,為了檢修時不致影響流體的正常輸送,建議在流量傳感器的安裝處,按圖 6-1 設置旁通管路和可靠的截止閥,測量時應保證旁通管路無泄漏。
8.流量計安裝時,其上、下游應根據使用說明書的要求配置相應長度的直管段。傳感器上游端至少有 20 倍公稱通徑長度的直管段,下游端應不少于 5 倍公稱通徑長度的直管段。
9.為保證流量計的使用壽命,必須安裝過濾器。對于不能停流的,應并聯安裝兩套過濾器,輪流清除雜質,或選用自動清洗型過濾器。
10.安裝時注意流體方向,不得反向安裝。
11.需要安裝流量調節閥的場合,調節閥應安裝在流量計的下游處,以減少來自上游的流量干擾,利于流量的調節穩定。上游側的截止閥測量時應全開,且這些閥門都不得產生振動和向外泄漏。壓力表可裝在上下游進出口處,溫度計應裝在下游 5DN 處。對于可能產生逆向流的管線應加裝止回閥以防止流體反向流動。
12.流量傳感器露天安裝時,請做好遮陽和防雨淋措施。
13.流量計外殼設有接地端子,應可靠接地,但不得與強電系統地線共用。
14.現場安裝、維護必須遵守“有爆炸性氣體時勿開蓋”的警告語,并在開蓋前關掉外電源。
15.拆裝流量計時,對磁感應部分不能碰撞。
16.投入運行前先進行儀表系數的設定。仔細檢查,確保儀表接線無誤,接地良好,方可送電。
17.渦輪流量計所安裝的管道不得對其施加任何應力。
18.進行管道耐壓試驗時,渦輪流量計不得安裝在管道上。
19.流量計顯示儀表應可以轉動一定角度。
5 連接管道的安裝
流量計連接管道的安裝情況對流量計的測量準確度影響很大。
安裝配管的要求:
①流速分布不均和管內二次流的存在是影響渦輪流量計測量準確度的重要因素。渦輪流量計對上、下游直管段有一定要求。在工業測量上,一般要求上游 20D,下游 5D 的直管長度。為消除二次流動,*好在上游端加裝整流器。這樣可使流量計的測量準確度達到標定時的準確度等級。
②保證通過流量計的液體是單相流,即不能混有空氣或者蒸氣,如有則需加裝消氣器。對于易氣化的液體,在流量計下游必須保證一定背壓。該背壓的大小可取*大流量下流量傳感器壓降的二倍加上*高溫度下被測液體蒸氣壓的 1.2 倍。
③管道內安裝過濾器保證流體的清潔。
④消氣器和過濾器的消氣口和排污口要通向安全的場所。
⑤與流量計相連接的前后管道的內徑應與流量計口徑一致。管道和流量計連接處不許有凸出物伸入管道內,以免改變通道截面和流量計進口流場分布,并要求管道中心河流量計中心一致。流量計上游直管段長度 L 與管道內徑 D 的比值應滿足式 6-1 的要求:

式中
K-漩渦速度比,取決于流量計上游局部阻流件的類型;
f-管道內壁摩擦系數,流動處于紊流狀態時一般可取 0.0175。
K 值與上游直管段長度見表 6-1:

若上游局部阻流件狀況不明確,一般推薦上游直管段長度應不小于 20D,下游直管段長度不小于5D。當上游直管段不能滿足要求時,應在流量計和阻流件之間安裝流動調整器。
6 電氣連接
安裝顯示儀表前*先核對傳感器的輸出特性(輸出脈沖的頻率范圍、幅值、脈寬等)與顯示儀表輸入特征是否相配。按照傳感器的儀表系數設定顯示儀表的參數。核對傳感器電源和線制,以及阻抗匹配。本質安全防爆型流量傳感器還應核對安全柵型號規格。
信號傳輸線要求:
為了保證顯示儀表對渦輪傳感器輸出的脈沖信號有足夠的靈敏度,就要提高信噪比。為此,傳感器的前置放大器如裝在現場,還要防電磁干擾,即電磁感應、靜電及電容耦合。如在室外,還應采取防雨淋等措施。在配置信號傳輸線時,必須注意以下幾點:
①限制信號線的*大長度。信號線的*大長度為 L=D×v,其中,V 為在*小流量時傳感線圈的輸出電壓有效值,mV;d 為系數,m/mV,其值可取: V<1000mV 時,d=1.0;1000mV<V<5000mV 時,d=1.5;V>5000mV 時,d=2.0。
②傳輸電纜通常用帶有防護套和屏蔽功能的雙芯或三芯通信電纜,有效截面積(1.25~2)mm2。要求傳輸電纜在顯示儀表端屏蔽接地。盡可能用一根完整的電纜(即中間不接續)。電纜*好裝入金屬管里,以避免機械損傷。該金屬管如同時裝入另一電纜,則該電纜輸送*大功率不能大于本儀表流量信號電纜輸出*小功率的 10 倍。
傳輸電纜的路徑不應與動力電源線平行,也不要敷設在動力電源線集中的區域,以避免電磁干擾。
注意:請務必在通電前完成所有接線并檢查接線是否正確,切勿接反,否則容易損壞放大器板。
7 電氣部件模擬運行
電氣部分連接完成后,取下傳感器的檢測頭并做好檢測頭安裝標記,以便復原。用鐵片靠在檢測頭下方快速移動,顯示儀表的累積計數顯示應連續地增加,可認為電氣部分完好。
液體渦輪流量計的使用
渦輪流量計*適合用于測量潔凈的、低黏度的單相流體,如水、輕油、石油溶劑、酸、堿、液氧、液 氮、液氫等相關液體。請按以下要求正確使用渦輪流量計以延長使用壽命,降低維護費用。
1、使用前請檢查所用流量計的流量范圍與實際工作的流量范圍是否吻合。即使用時的*小流量不得低于該口徑允許測量的*小流量,使用時的*大流量不得高于該口徑允許測量的*大流量。從測量準確度和使用壽命兩方面考慮,一般認為在斷續使用的情況下(日運行 8 小時以下),按實際使用時的*大流量的 1.3 倍選擇傳感器口徑;連續使用的場合(日均大于 8 小時),按實際使用時的*大流量的 1.4 倍選擇傳感器口徑;在惡劣工況條件下使用(如易汽化的液體、含微小顆粒的液體等),則使用時的*大流量應該為該口徑允測*大流量的 40%。如果傳感器口徑與流程管道通徑不一致時,則應以異徑接管和等徑直管改裝管道。
一般情況下,傳感器流量范圍下限附近誤差稍大,通常將實際*小流量的 0.8 倍作為選用傳感器流量范圍下限值,并保證有一定的余量。
2、使用前應檢查渦輪流量計上游管道內是否清潔,特別要注意管道內的異物,如焊渣等。
3、渦輪流量計投入運行時,對未安裝旁路管道的流量傳感器,應先以中等開度開啟流量計上游閥,然后緩慢開啟下游閥。以較小的流量運行一段時間(約 10 分鐘),然后全開上游閥,再開大下游閥開度,調節到所需正常流量。
4、對于安裝了旁通管路的流量計,先全開旁通管路閥門,先以中等開度開啟流量計上游閥,再緩慢開啟下游閥,關小旁通閥開度,使儀表以較小的流量運行一段時間。然后全開上游閥,全關旁路閥(必須保證旁路閥無泄漏),*后調節下游閥開度到所需的流量。
5、對于低溫和高溫流體,在流通前要排凈管道中的水分,流通時先以很小流量運行 15 分鐘,再逐漸上升到正常流量。停流時也要緩慢進行,使管道溫度和環境溫度逐漸接近。
6、啟閉閥門應盡可能平緩,如采用自動控制閥門的啟閉,*好采用“兩段開啟,兩段關閉”的方式,以防止流體突然沖擊葉輪甚至發生水錘現象損壞葉輪。
7、當管道壓力不高時,應檢查流量計下游壓力。一般在投入運行初期,觀察*大流量時流量計下游的壓力是否大于 Pmin,以防止產生氣穴。其中:
Pmin = 2△P+1.25Pv
式中
△P-流量計*大流量時的壓力損失;
Pv-被測流體*高使用溫度時的蒸氣壓。
8、正確使用流量計的儀表系數。渦輪流量計的儀表系數 K 由我公司填寫在給客戶的合格證上,謹防丟失。渦輪流量計長期使用后因軸承磨損等原因,儀表系數 K 會發生變化,應定期現場或離線檢定。若測量誤差超過范圍,應及時調換傳感器,并按新的儀表系數重新設定顯示儀表。
9、要定期清掃管線,清管時所有流體的流向、流量、壓力、溫度等均應符合渦輪流量計的規定。
10、選型應在規定的流量范圍內,防止超速運行,以獲得理想的準確度和保證正常使用壽命。禁止超流量長時間運轉,否則會損壞機芯。
11、流量計在運行時不允許打開后蓋或更動內部有關參數,不得隨意松開流量計的固定部分,否則會影響流量計的正常運行。如要打開后蓋,請在開蓋前關掉外電源。
12、保證過濾器的通暢。過濾器若被雜物堵塞,流量計入口、出口處的壓力表讀數差將增大,需及時清除,不然堵塞會嚴重降低流量。定期排放消氣器中從液體逸出的氣體。流量計從管道上拆下暫時不用時,應用輕質油清洗干凈,并在兩端加蓋防護,以防銹蝕或雜質進入儀表內部。
13、在多雨雪季節,應對流量計的顯示儀表進行保護。
14、定期檢查維護流量計和其外接輔助設備,一旦發現異常及時采取措施排除,以保證整套儀表正常工作。
15、應加強對現場操作人員的技能培訓,降低人為對流量計的損壞。
液體渦輪流量計通用顯示儀表的使用
渦輪流量計菜單設定步驟(通用型顯示儀表-非漢顯):
8.1 按鍵定義:

8.2 設定方法:

一級菜單(默認密碼:0002):

如果 L08(折線修正功能)設置為“ON”,按“設定鍵”則進入分段頻率和分段系數修改。如果 L08 設置為“OFF”,按下“設定鍵”就退出設定狀態。

折線修正菜單:

二級菜單(默認密碼:2222)

三級菜單(超級密碼固定為 6210):

液體渦輪流量計的常見故障及排除
10.1 機械部分故障
1)漏液。如流量有較大偏差,應檢查流量計安裝的密封性。
2)整流器堵塞。當流量和壓力明顯降低時,有可能是前整流器被雜質堵塞,需清理整流器。
3)葉輪損壞。讀數偏差的另一原因可能是由于葉輪的損壞,在經過長期使用后,葉輪會出現折斷,流體經過葉輪時流量不均勻,必須更換傳感器。
4)軸承損壞。一般情況下,當流量計使用一段時間后,*容易損壞的機械部件是流量計軸承。根據維護周期的統計來看,建議在兩年的使用期內定期清洗或更換軸承。
5)磁感應元件損壞。磁感應元件損壞后,流量計不能真實的把通過的量值反映到讀數上,此時應更換。
10.2 電子裝置部分
1)流量計應可靠的接地,使用規定的電源,以防燒毀內部元件。
2)流量計接通電源后無信號。*先應檢查電源與輸出線連線是否正確;再提高介質流量,滿足流量計的起始流量大小;*后檢查流量計的脈沖輸出方式是否選用正確。
3)流量計瞬時流量顯示為零。此時應檢查前置放大器是否正常。
4)流量計瞬時流量不穩定。可能的原因是接地不良或傳感器葉輪轉速不穩定。
5)流量計小流量時無信號。應檢查流量計下限截止頻率。
6)流量計液晶屏無顯示。檢查電池電量或更換受損的液晶顯示屏。也有可能是接線錯誤導致主電路板燒毀而無顯示,此時應更換線路板。
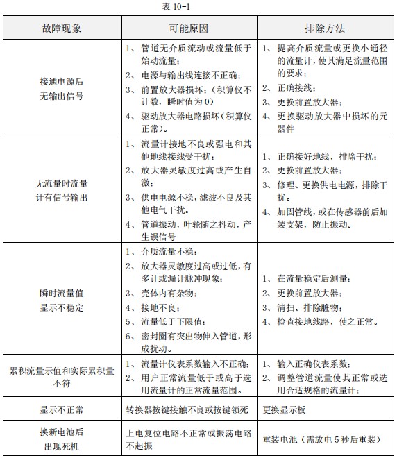
10.3 渦輪流量計的常見故障及排除方法見表:

十一、訂貨須知
用戶在訂購渦輪流量計時要注意依據流體的流通情況、公稱口徑、工作壓力、工作溫度、流量范圍、流體種類和環境溫度等條件選擇合適規格。當有防爆要求時必須選防爆型傳感器,并嚴格注意防爆等級。
也可以致電我公司,由我司技術人員根據您提供的資料替您設計選型。
上一篇:JKM-LWQ氣體渦輪流量計


